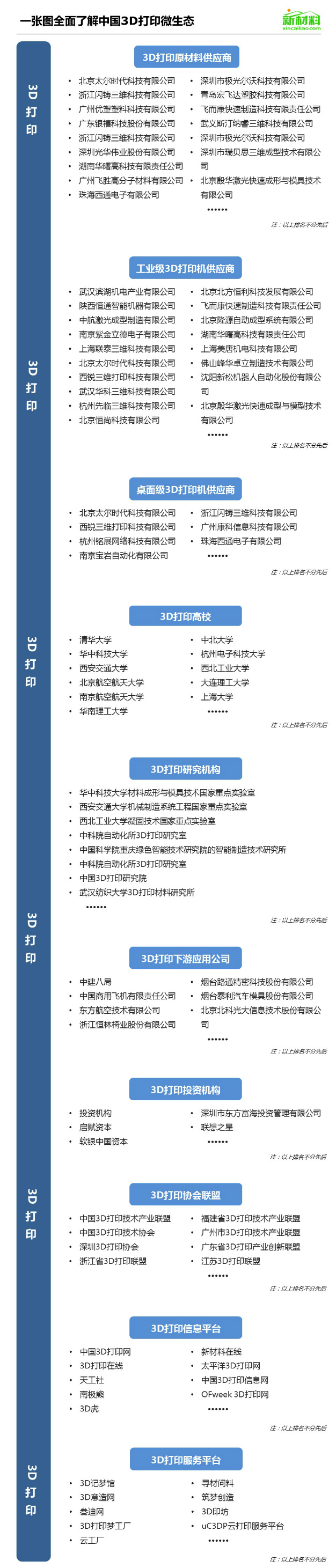
全面解析中国3D打印生态格局
目前3D打印非常火热,相关原材料生产商和设备制造商不断创新出新的成果,某些高校研究机构甚至设立了3D打印专业课程,各省市的新材料协会陆续成立。随着工艺的成熟,下游应用市场也在不断开拓,如此火热的市场也给资本市场带来了持久不退的热点。
你想了解3D打印吗?
你知道从哪里采购3D打印原材料和设备吗?
你知道哪所高校或科研院所对3D打印有深入研究吗?
你知道哪些投资机构对3D打印感兴趣吗?
你知道哪些平台可以帮助你把创意变成实品吗?
你知道上哪里了解3D打印最新讯息吗?
······
- 上一篇 >发行规模大增 2022年绿色债券市场扩容可期2022-02-17
- < 下一篇谷歌表示对“无人驾驶汽车撞上汽车”负责2016-03-11

